一、一般規定
1.施工前,應根據設計文件與本規程的要求以及相關標準編制專項施工方案,并經監理(建設)單位批準,對施工人員進行經技術培訓和技術交底。
2.HKS改性聚丙烯保溫隔聲板及配套材料應在室內儲存,儲存場所的地面應保持平整干燥,嚴禁露天堆放;材料在運輸中應防曬、防雨,運輸時應輕拿輕放。
3.結構樓板基層應作平整性檢查,剔除表面突出物,方可進行HKS改性聚丙烯保溫隔聲板的施工。
4.施工時,環境溫度不應低于5°C。
5.豎向隔聲片粘貼、HKS改性聚丙烯保溫隔聲板鋪設、接縫膠帶粘貼、細石混凝土保護層澆筑等工序完工后,均應做好成品保護。
二、施工流程
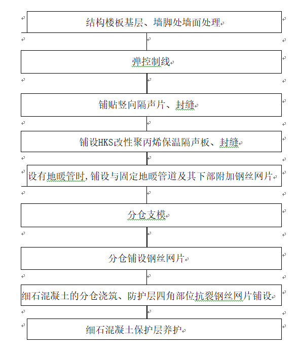
HKS改性聚丙烯保溫隔聲板樓板保溫施工應按施工流程圖的要求。

三、施工要點
1.結構樓板基層、墻腳處墻面基層應平整、干燥。基層應進行清理,無油漬、浮塵、污垢、脫模劑、風化物、泥土等雜物,并剔除表面突出物。
2.在墻角處墻面粘貼豎向隔聲片。豎向隔聲片應高于混凝土保護層表面,且應不間斷布滿房間內所有墻角處墻面。豎向隔聲片拼縫寬度應不大于1.0mm。
3.HKS改性聚丙烯保溫隔聲板應平整鋪設,板縫應相互對齊,橫平豎直,可根據需要進行切割,相鄰拼縫寬度應小于1.0mm。
4.接縫膠帶寬度不應小于60mm,在拼縫兩側寬度大致相等。應對HKS改性聚丙烯保溫隔聲板之間的拼縫與豎向隔聲片之間拼縫處的接縫膠帶進行檢查。平抹以擠出膠帶里的氣泡,抹平膠帶皺褶。對不密封的拼縫,可在外側再覆蓋接縫膠帶,加強密封。
5.門洞處支模的模板高度應大于混凝土澆筑后的高度。
6.埋沒、固定伸縮縫處的HKS改性聚丙烯保溫隔聲板,或預設木板條待混凝土保護層施工完畢后取出。
7.保護層內應配置雙向鋼筋,配筋宜采用焊接鋼筋網片,鋼筋網片應置于保護層的中部,距離保護層頂面約15~20mm。當混凝土保護層內設置低溫輻射熱水管時,可采用上下兩層鋼筋網片,鋼筋網片距離混凝土保護層上下表面約15~ 20mm……




浙公網安備33060202001100號